邮箱登录 网站地图欢迎进入江苏瑞翔空调设备有限公司!关键词: 风机盘管 新风机组 新风换气机

400-9283-198

13805261226

0523-84553398

 
产品列表
 
风机盘管
 
柜式空调器
 
空气净化器
 
新风换气机
 
组合式空调器
 
风口、散流器
 
消声器、静压箱
 
高效过滤器送风口
 
表冷器
 
空气幕
 
通风软管
 
执行机构
 
减振器
 
产品配件
 
风机系列
 
防火阀
 
调节阀
 
 
联系我们
 
地址:
江苏省靖江经济开发区城北园区经一路55号
电话: 0523-84553398
传真: 0523-84553368
手机: 13805261226
E-mail:
1074760099@qq.com
 
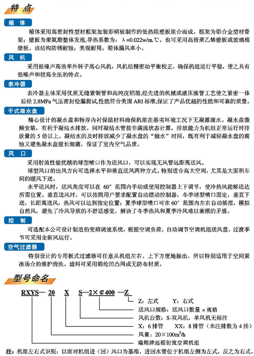
产品中心 - RXYS系列远程射流空调机组
 
RXYS系列远程射流空调机组

上一个: 柜式空调器(柜式吊顶 BFP-D)
下一个: 空气净化器KJ500F 数显